Orientations
Orientations control which axes Rotor uses for mirroring.

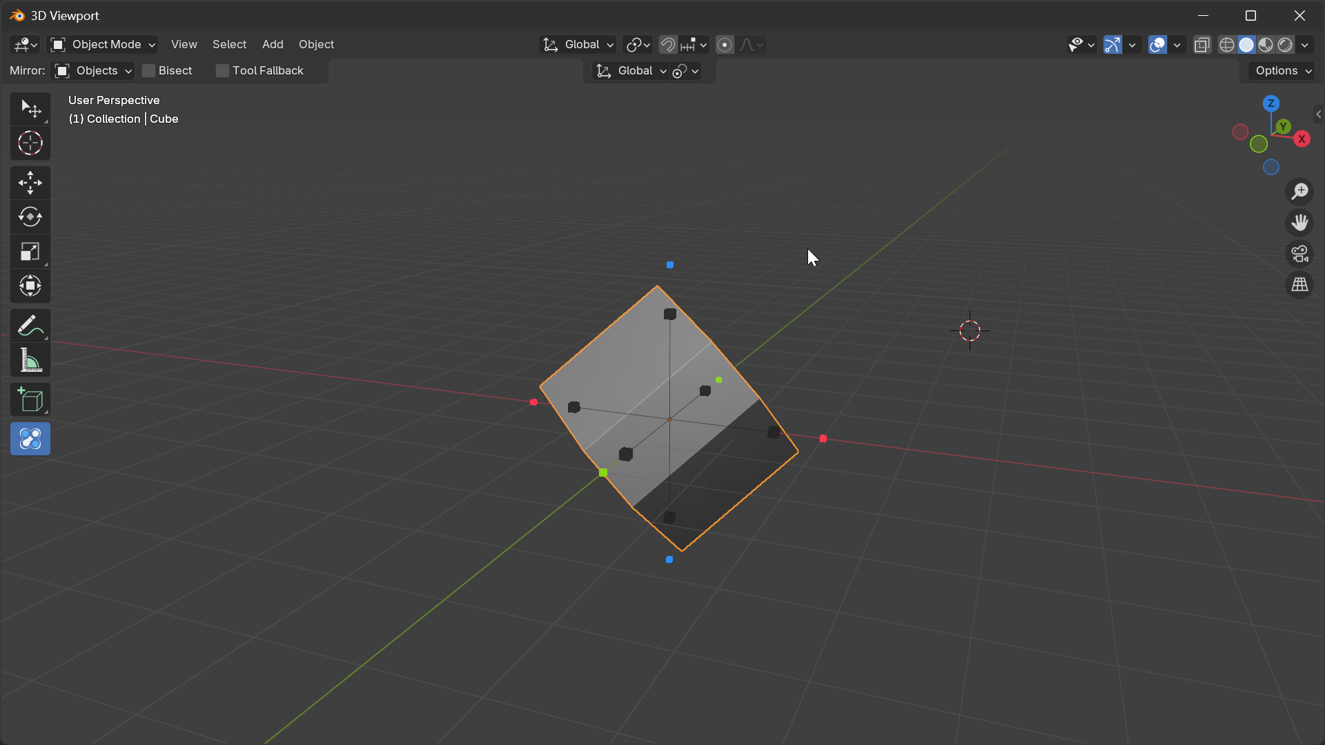
Global
Uses world axes - same for all objects.
- X = East/West (red)
- Y = North/South (green)
- Z = Up/Down (blue)
Use when: Objects need consistent mirror direction regardless of rotation.

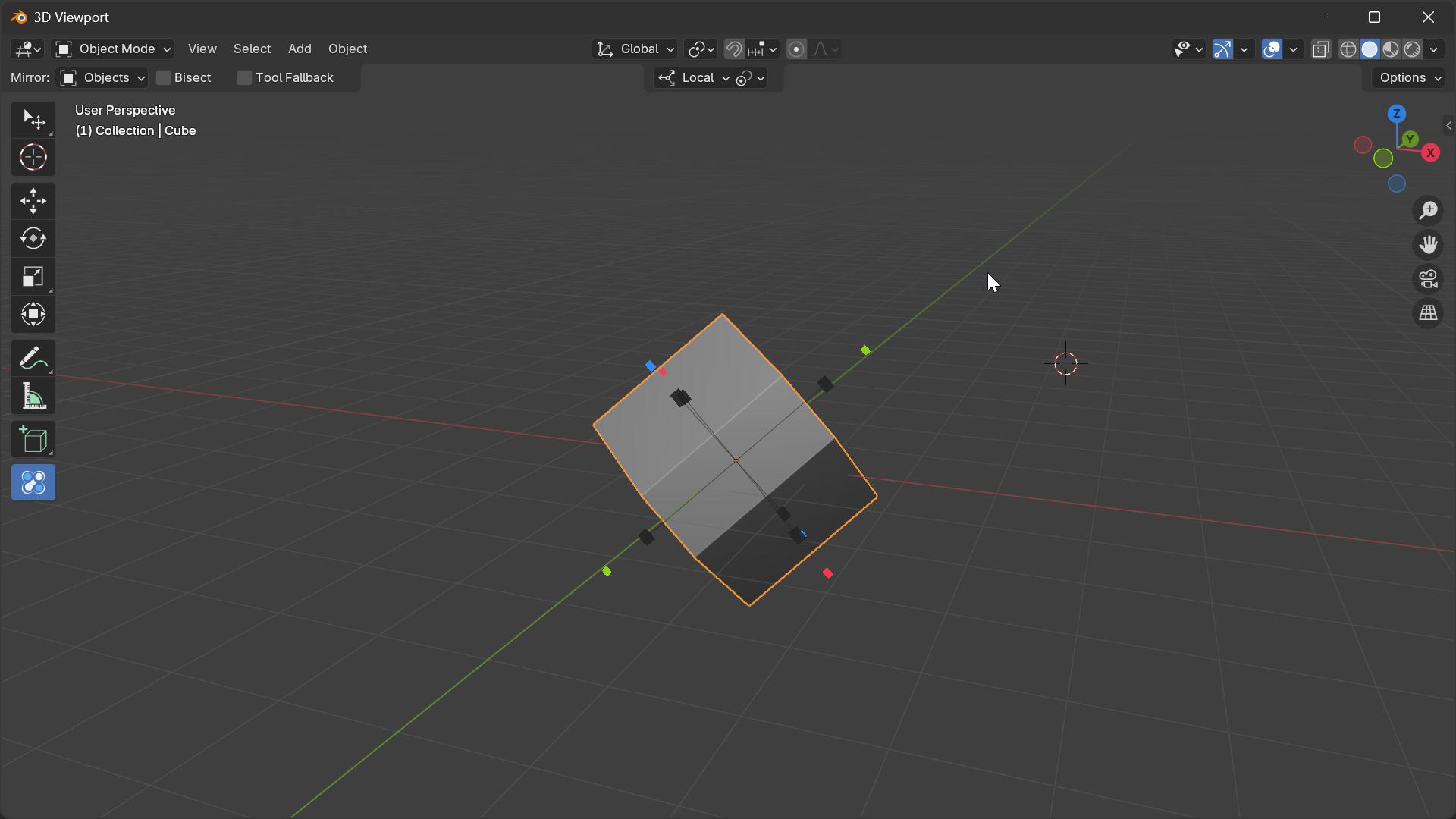
Local
Uses each object’s own axes - follows object rotation.
Use when: Mirroring rotated objects along their own axes.

Cursor
Uses 3D cursor rotation for custom angles.
Use when: Need specific mirror angle not aligned to world or object.

Quick Tips
- Global = Consistent direction
- Local = Follow object rotation
- Cursor = Custom angles