Tool Interface

Header Settings
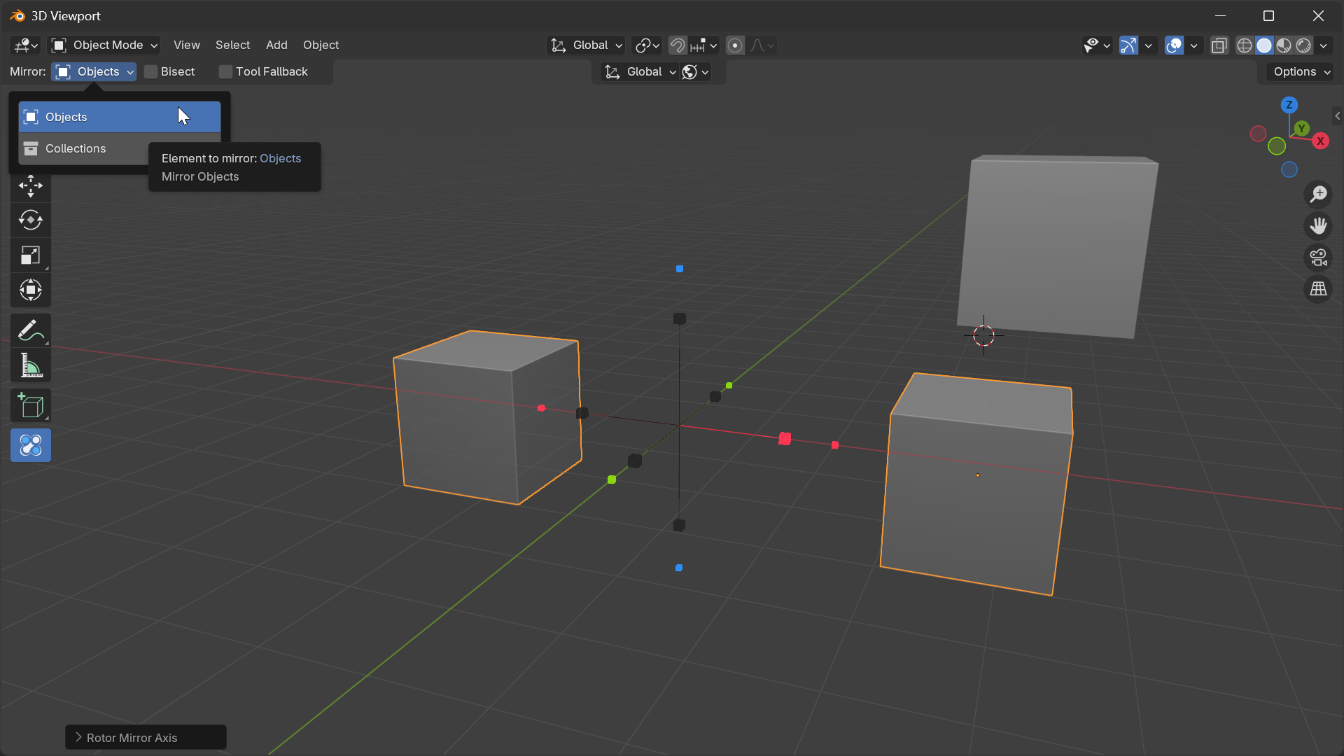
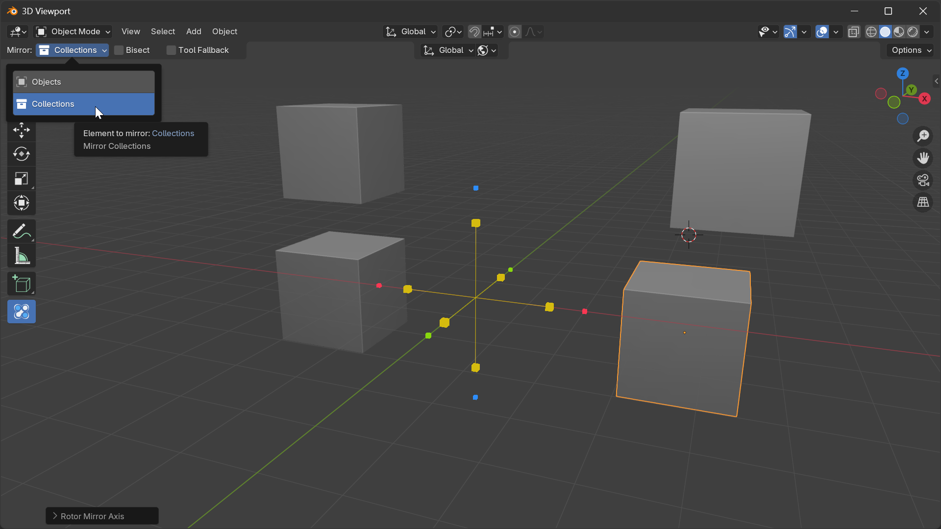
Mirror Mode
Choose what to mirror:
Objects (default)

- Individual objects get their own modifiers
- Independent settings per object
Collections

- Mirror entire collections as instances
- Maintains object relationships
Bisect
Cuts geometry at mirror plane for clean edges.
Tool Fallback
Returns to previous tool after mirroring. Use ESC to manually return.
Orientation
Controls mirror plane direction:
- Global - World axes
- Local - Object axes
- Cursor - 3D cursor axes
Pivot
Sets mirror center:
- Active - Active object center
- Individual - Each object’s center
- World - World origin (0,0,0)
- Cursor - 3D cursor position
Customization
In Edit → Preferences → Add-ons → Rotor:
- Gizmo Size: 0.5x to 2.0x scale
- Gizmo Colors: Customize axis colors
Keyboard Shortcuts
| Key | Action |
|---|---|
Alt+X |
Activate Rotor |
ESC |
Return to previous tool |
LMB |
Click gizmo to mirror |
Next Steps
Learn about Orientations and Pivots for advanced control.